一、山东省社科规划研究专项拟推荐公示
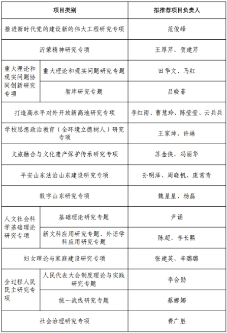
根据《2025年度山东省社会科学规划研究专项申报公告》要求,我处在全校范围内组织了申报,共收到申报材料76项。我处近日召集校内外专家组成评审组,拟推荐27项参加上一级评审。现将拟推荐结果公示如下:
公示时间:2025年10月24日至10月26日。公示期间,如有异议,请以书面形式向人文社科处反映,并提供必要的证据材料,以便核实查证。单位提出异议的,请出具正式函件并加盖公章。个人提出异议的须提供本人真实姓名、工作单位、有效联系方式(我处将严格保密)。凡匿名、冒名或逾期的异议不予受理。
电话:86057871 邮箱:rwskc@sdust.edu.cn
二、山东省社科规划研究专项申报后续工作安排
1.个人系统申报
10月27日至29日,获得推荐指标及不限项项目的项目申报人完成系统申报。已有账号的用户,用原账号和密码登录即可。新用户登录“山东省社会科学规划项目申报评审系统”(http://ssk.sddzinfo.cn:8990/skb)进行系统注册,社科处统一审核。审核通过后,即可进行系统填报。
请注意,申请书第四部分经费概算中,暂按总经费50%预算间接费用。
2.学校审核及材料受理
10月29日至31日,社科处完成项目审核,并反馈审核意见。申报人按照审核意见完成修改并最终提交。审核通过的项目,打印纸质材料,上交所在单位。网上申报信息需与纸质版申请书完全一致。
11月3日下午5点前,各学院报送申报材料,包括:①纸质版《申请书》及《统计表》。纸质版审查合格的《申请书》(从服务管理平台导出,A3纸双面打印7份、中缝装订,按照专项类别排序,用长尾夹分别夹好统一报送,活页不需打印);纸质版《统计表》1份(加盖单位公章)②电子版《申请书》及《统计表》。《申请书》Word版以“XX专项+项目名称+申报人姓名”命名、《统计表》(按照专项类别排序)发送至邮箱rwskc@sdust.edu.cn。邮件主题标注为“**学院2025年度山东省社科规划专项申报材料”。
人文社科处
2025年10月24日